Augmentation
- Agent Hotman
- Jul 31, 2025
- 2 min read

As I model the USS Orca, I've also been working on a blueprint for the vessel, that way I know what I'm doing when it comes to modeling the interior.

Last time, I worked on the Agents' submersible tank the Loggerhead. This time, another Agents' vehicle has been made: The Leatherback. Like the Loggerhead, it is another custom submersible named after a type of sea turtle. While the Loggerhead is a tank, the Leatherback is a Humvee.
Driver: Agents
Performance: 215 HP
Top Speed: 55mph
Extra Features: Pressurized Hull, Independent 4x4 Suspension, 6.5 Liter Detroit Diesel V8 Engine, 4-Speed Automatic Transmission, Retractable Browning M2HB Machine Gun Turret, Retractable Mk 19 Grenade Launcher Turret, Rear-Mounted Grappling Hook Tow Cable Winch.
Type: Custom

Now that I've drawn it, I have begun modeling the Leatherback.

And it's beginning to take shape.

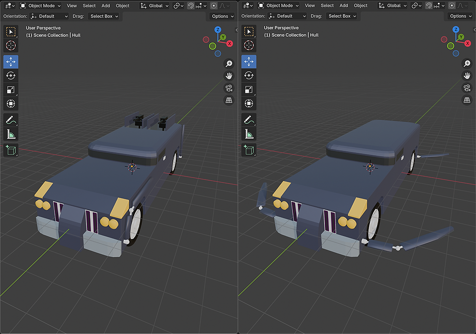
Just like the Loggerhead, the Leatherback has fins that fold out when traveling underwater.

A while back, I made a spring in Blender, and now I finally have a use for it by making the Leatherback's shock absorbers.

And now, here is the Leatherback fully completed; showcased in both its Land Mode and Water Mode.

I've managed to find time to draw Agent Siddons wearing her S.M.P., or Special Mission Pack. While wearing her S.M.P., Agent Siddons wears different boots, has a wristwatch instead of her pocket watch, and is armed with an LAR Grizzly Mark IV pistol rather than her signature sidearm, the Korth NXR revolver in addition to a Heckler and Koch HK416 assault rifle.

On Wednesday, there was a Mystery Mini Jam, and 1 of the 3 prompts was to draw an NPC. I ended up drawing Warren Charles III from "Choo Choo Charles."

The 2nd of the 3 prompts was to draw vehicles. I drew silhouettes of two fighter jets in a dogfight. It's the F-14 Tomcat against the F-5 Tiger.

The last of the 3 prompts was to draw something haunted. I ended up drawing Foxy the Pirate Fox from "Five Nights at Freddy's."























Comments